How to set up Quality Profiles
aka How to set up Custom Formats
So what's the best way to set up the Custom Formats and which ones to use with which scores to set up your quality profiles?
There isn't a "best" setup, it depends on your media setup (hardware devices) and your personal preferences.
Some prefer high-quality audio (HD Audio), others high-quality video. Many prefer both.
Here we will try to explain how to make the most of Custom Formats to help you set up your quality profiles for your personal preferences.
- We've also created an Excel sheet with several tested media player devices to display what formats and capabilities they support, sourced from information provided by our community. We hope this Excel sheet will be a helpful resource for those looking for a reliable media player device and will help you choose the appropriate quality profile.
Basics
After you've added the Custom Formats, as explained in How to import Custom Formats. You will need to set it up in the quality Profile you want to use/prefer to make use of the Custom Formats.
You can also use a Guide sync tool to sync the Custom Formats or even the complete quality profile(s).
Settings => Profiles
Radarr Custom Formats can be set per profile and isn't global
Select the profile that you want to use/prefer.
- Profile name.
- Allow upgrades. Radarr will stop upgrading quality once (3) is met.
- Upgrade until the selected quality.
- The
Minimum Custom Format Scorethat is allowed to download. More Info - Keep upgrading Custom Format until this score is reached. (setting this to
0means no upgrades will happen based on Custom Formats) - Your preferred language profile for your releases. (Original is recommended)
At the bottom, in your chosen profile, you will see the added Custom Formats where you can start setting up the scores.
Screenshot example - [Click to show/hide]
Warning
These screenshots are just examples to show you how it should look and where you need to place the data that you need to add, they aren't always a 100% reflection of the actual data and are not 100% up to date with the actual data you need to add.
- Always follow the data described in the guide.
- If you have any questions or aren't sure just click the chat badge to join the Discord Channel where you can ask your questions directly.
Keep in mind Custom Formats are made to fine-tune your Quality Profile.
Generally, quality trumps all
Custom formats are controlled by Quality Profiles.
- The Upgrade Until score prevents upgrading once a release with this desired score has been downloaded.
- A score of 0 results in the custom format being informational only.
- The Minimum score requires releases to reach this threshold otherwise they will be rejected.
- Custom formats that match with undesirable attributes should be given a negative score to lower their appeal.
- Outright rejections should be given a negative score low enough that even if all of the other formats with positive scores were added, the score would still fall below the minimum.
Radarr current logic
Radarr current logic - [Click to show/hide]
As of 2021-11-06 the logic is as follows:
The Current logic on how downloads are compared is Quality Trumps All
- Quality
- Custom Format Score
- Protocol
- Indexer Priority
- Indexer Flags
- Seeds/Peers (If Torrent)
- Age (If Usenet)
- Size
REPACKS and PROPERs are v2 of Qualities and thus rank above a non-repack of the same quality.
Settings => Media Management => File Management => Proper & Repacks Change to Do Not Prefer and use the Repack/Proper Custom Format
Which Quality Profile should you choose
Which Quality Profile should you choose - [Click to show/hide]
The guides and profiles are built for high-quality sources, specifically those based on formats like WEB-DL, Blu-ray, or Remuxes. These sources prioritize excellent video and audio quality, not small file sizes.
For example, a high-quality, extended version of The Lord of the Rings cannot be compressed to a small size, such as 2-4 GB, without significant quality loss.
The size of a media file is directly related to the quality of the source (WEB-DL, Blu-ray, or Remuxes) and the running time. If you want the highest quality, you shouldn't worry about file size.
Many people think that TRaSH Guides dislikes x265 releases. We DO NOT. We simply dislike the reasoning behind why most x265 groups and users use them. More info HERE.
Choose a profile based on:
Hardware compatibility
- Ensure BOTH your TV and media player support the formats you select. For example, if you want to play media in Dolby Vision (DV) but have a Samsung TV, it will ONLY play HDR10 (this is a Samsung TV limitation).
Device capabilities
- Avoid playing high bitrate media on underpowered devices (like smart TV apps).
Network limitations
- Consider bandwidth constraints, such as WiFi connections that may be unreliable or cause buffering issues due to inconsistent speeds
- Account for built-in network ports on TVs that are often limited to 100 Mbps
Transcoding requirements
- If you continually need to transcode video content, you've probably chosen the wrong profile. Consider selecting a different profile that allows direct playback without video transcoding.
- Audio transcoding has minimal resource impact, so it shouldn't be a major concern unless you're running your media server on a low-powered device.
These are all factors to consider when choosing your profile.
If you're unsure or have questions, don't hesitate to ask for help on Discord.
TRaSH Quality Profiles
The following Quality Profiles can be combined into a single Quality Profile if you, for example, want to be able to upgrade from 1080p to 4K/2160p when and if it becomes available AFTER the 1080p release is made.
HD Bluray + WEB
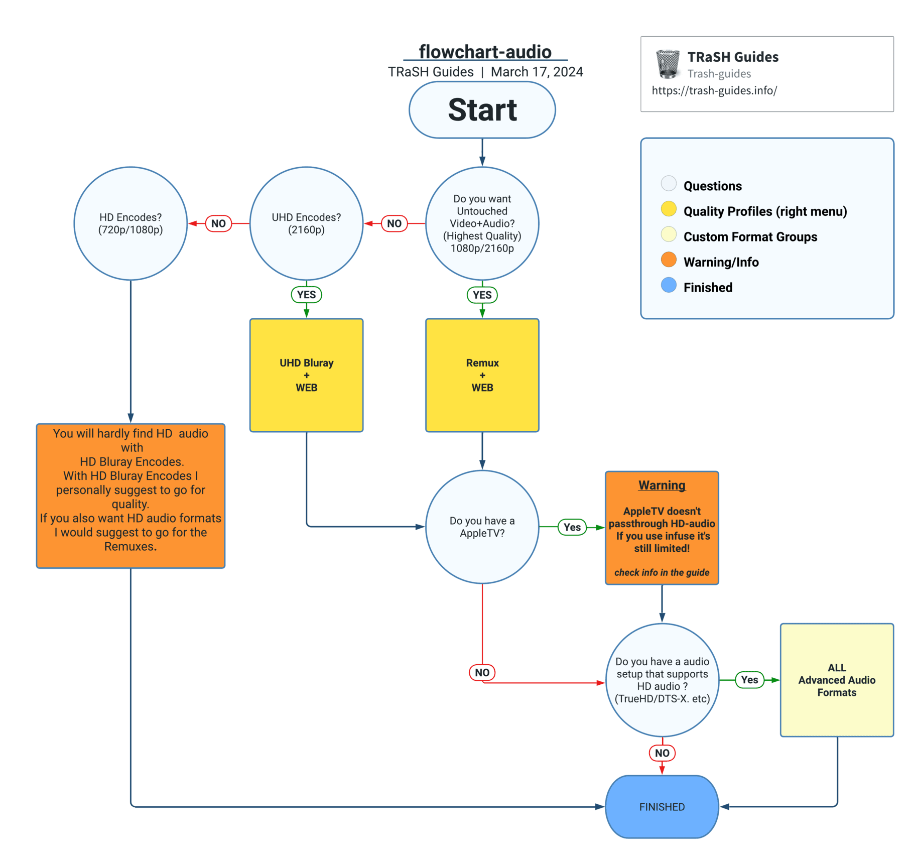
If you prefer High-Quality HD Encodes (Bluray-720p/1080p)
- Size: 6-15 GB for a Bluray-1080p depending on the running time.
I suggest to follow the following Guides first.
For this Quality Profile we're going to make use of the following Custom Formats with the scores given in the table.
Attention
All the used scores and combinations of Custom Formats in this Guide are tested to get the desired results while preventing download loops as much as possible.
From experience, most of the time when people change scores or leave out certain CFs that work together - they end up with undesired results.
If you're unsure or have questions, do not hesitate to ask for help on Discord
The following Custom Formats are required:
HQ Release Groups - [Click to show/hide]
| Custom Format | Score | Trash ID |
|---|---|---|
| HD Bluray Tier 01 | 1800 | ed27ebfef2f323e964fb1f61391bcb35 |
| HD Bluray Tier 02 | 1750 | c20c8647f2746a1f4c4262b0fbbeeeae |
| HD Bluray Tier 03 | 1700 | 5608c71bcebba0a5e666223bae8c9227 |
| WEB Tier 01 | 1700 | c20f169ef63c5f40c2def54abaf4438e |
| WEB Tier 02 | 1650 | 403816d65392c79236dcb6dd591aeda4 |
| WEB Tier 03 | 1600 | af94e0fe497124d1f9ce732069ec8c3b |
Miscellaneous (Required) - [Click to show/hide]
| Custom Format | Score | Trash ID |
|---|---|---|
| Repack/Proper | 5 | e7718d7a3ce595f289bfee26adc178f5 |
| Repack2 | 6 | ae43b294509409a6a13919dedd4764c4 |
| Repack3 | 7 | 5caaaa1c08c1742aa4342d8c4cc463f2 |
Proper and Repacks - [Click to show/hide]
We also suggest changing the Propers and Repacks settings in Radarr.
Media Management => File Management to Do Not Prefer and use the Repack/Proper Custom Format.
This way you make sure the Custom Formats preferences will be used and not ignored.
Unwanted - [Click to show/hide]
| Custom Format | Score | Trash ID |
|---|---|---|
| BR-DISK | -10000 | ed38b889b31be83fda192888e2286d83 |
| Generated Dynamic HDR | -10000 | e6886871085226c3da1830830146846c |
| LQ | -10000 | 90a6f9a284dff5103f6346090e6280c8 |
| LQ (Release Title) | -10000 | e204b80c87be9497a8a6eaff48f72905 |
| x265 (HD) |
-10000 | dc98083864ea246d05a42df0d05f81cc |
| 3D | -10000 | b8cd450cbfa689c0259a01d9e29ba3d6 |
| Extras | -10000 | 0a3f082873eb454bde444150b70253cc |
| Sing-Along Versions | -10000 | 712d74cd88bceb883ee32f773656b1f5 |
| AV1 | -10000 | cae4ca30163749b891686f95532519bd |
Breakdown and Why
- BR-DISK : This is a custom format to help Radarr recognize & ignore BR-DISK (ISO's and Blu-ray folder structure) in addition to the standard BR-DISK quality.
- Generated Dynamic HDR : A collection of groups who are known to generate their own dynamic HDR metadata - Dolby Vision and/or HDR10+.
- LQ: A collection of known low-quality groups that are often banned from the top trackers due to their releases' lack of quality or other reasons.
- LQ (Release Title): A collection of terms seen in the titles of low-quality releases that are not captured by using a release group name.
-
x265 (HD): This blocks 720/1080p (HD) releases that are encoded in x265.
If you have also added x265 (no HDR/DV) to your Radarr,
then one of them should be scored as0in your quality profile. -
3D: Is 3D still a thing for home use ?
- Extras: Blocks releases that only contain extras
- Sing-Along Versions: Blocks releases that contain hardcoded sing-along lyrics for musical sections
-
AV1: This blocks all releases encoded in AV1.
AV1
AV1 encodes are currently targeting small file sizes, rather than good visual quality.
- This is a new codec and you need modern devices that support it.
- We also had reports of playback/transcoding issues.
- No main group is actually using it (yet).
- It's better to ignore this new codec to prevent compatibility issues
General Streaming Services - [Click to show/hide]
| Custom Format | Score | Trash ID |
|---|---|---|
| AMZN | 0 | b3b3a6ac74ecbd56bcdbefa4799fb9df |
| ATV | 0 | df13ed57843877b21ad969184ab6888f |
| ATVP | 0 | 40e9380490e748672c2522eaaeb692f7 |
| BCORE | 15 | cc5e51a9e85a6296ceefe097a77f12f4 |
| CRiT | 20 | 16622a6911d1ab5d5b8b713d5b0036d4 |
| DSNP | 0 | 84272245b2988854bfb76a16e60baea5 |
| HBO | 0 | 509e5f41146e278f9eab1ddaceb34515 |
| HMAX | 0 | 5763d1b0ce84aff3b21038eea8e9b8ad |
| Hulu | 0 | 526d445d4c16214309f0fd2b3be18a89 |
| iT | 0 | e0ec9672be6cac914ffad34a6b077209 |
| MAX | 0 | 6a061313d22e51e0f25b7cd4dc065233 |
| MA | 20 | 2a6039655313bf5dab1e43523b62c374 |
| NF | 0 | 170b1d363bd8516fbf3a3eb05d4faff6 |
| PMTP | 0 | e36a0ba1bc902b26ee40818a1d59b8bd |
| PCOK | 0 | c9fd353f8f5f1baf56dc601c4cb29920 |
| ROKU | 0 | 44c2b54d7c81c1a442a8b2cabeaef54f |
| STAN | 0 | c2863d2a50c9acad1fb50e53ece60817 |
Breakdown and Why
- The reason why these Custom Formats have a score of
0is because they are mainly used for the naming scheme and other variables should decide for movies if a certain release if preferred. BCore,CRiTandMAare the only ones with a score because of their better source material, or higher bitrate and quality compared to other streaming services.
The following Custom Formats are optional:
Miscellaneous (Optional) - [Click to show/hide]
| Custom Format | Score | Trash ID |
|---|---|---|
| Bad Dual Groups | -10000 | b6832f586342ef70d9c128d40c07b872 |
| Black and White Editions | -10000 | cc444569854e9de0b084ab2b8b1532b2 |
| No-RlsGroup | -10000 | ae9b7c9ebde1f3bd336a8cbd1ec4c5e5 |
| Obfuscated | -10000 | 7357cf5161efbf8c4d5d0c30b4815ee2 |
| Retags | -10000 | 5c44f52a8714fdd79bb4d98e2673be1f |
| Scene | -10000 | f537cf427b64c38c8e36298f657e4828 |
Breakdown and Why
- Bad Dual Groups: [Optional] These groups take the original release and add their own language track (e.g. AAC 2.0 Portuguese) as the first track. Afterward, FFprobe would determine that the media file is Portuguese. It's a common rule that you only add the best audio as the main track. Also they often even rename the release name into Portuguese.
- Black and White Editions: [Optional] Some movies get an additional release version in monochrome/black and white. This custom format matches some of the more common occurrences of these.
- No-RlsGroup: [Optional] Some indexers strip out the release group which could result in LQ groups being scored incorrectly. For example, a lot of EVO releases end up with a stripped group name. These releases would appear as "upgrades" and could end up getting a decent score after other CFs are scored.
- Obfuscated: [Optional] Use these only if you wish to avoid renamed releases.
- Retags: [Optional] Use this if you want to avoid retagged releases. Retagged releases often are not consistent with the quality of the original group's release.
- Scene: [Optional] Use this only if you want to avoid SCENE releases.
Movie Versions (Optional) - [Click to show/hide]
| Custom Format | Score | Trash ID |
|---|---|---|
| Remaster | 25 | 570bc9ebecd92723d2d21500f4be314c |
| 4K Remaster | 25 | eca37840c13c6ef2dd0262b141a5482f |
| Criterion Collection | 25 | e0c07d59beb37348e975a930d5e50319 |
| Masters of Cinema | 25 | 9d27d9d2181838f76dee150882bdc58c |
| Vinegar Syndrome | 25 | db9b4c4b53d312a3ca5f1378f6440fc9 |
| Special Edition | 125 | 957d0f44b592285f26449575e8b1167e |
| IMAX | 800 | eecf3a857724171f968a66cb5719e152 |
| IMAX Enhanced | 800 | 9f6cbff8cfe4ebbc1bde14c7b7bec0de |
IMAX Enhanced
IMAX Enhanced: Get More Picture Instead of Black Bars.
IMAX Enhanced exclusive expanded aspect ratio is 1:90:1, which offers up to 26% more picture for select sequences, meaning more of the action is visible on screen.
If you don't prefer IMAX Enhanced then don't add it or use a score of 0
Note: The Audio Formats Custom Formats aren't used in the HD Bluray + WEB profile, as HD Bluray Encodes do not often come with HD audio. If you want HD audio, we would suggest going with a Remux or UHD Encode.
Use the following main settings in your profile.
Make sure you don't check the BR-DISK.
The reason why we didn't select the WEB-DL 720p is that you will hardly find any releases that aren't done as 1080p WEB-DL.
Info
The order listed in the profile matters even if a quality is not checked, for example if you have a 1080p version but wanted the SD version, Radarr will reject all SD results because 1080p is listed higher than SD even though 1080p was not checked.
Qualities at the top of the list will appear first in manual searches.
- Qualities higher in the list are more preferred even if not checked.
- Qualities within the same group are equal.
- Only checked qualities are wanted.
This is why it's recommended to move the selected quality to the top of the list.
Workflow Logic - [Click to show/hide]
- When the WEB-1080p is released it will download the WEB-1080p. (streaming services)
- When the Bluray-1080p is released it will upgrade to the Bluray-1080p.
- The downloaded media will be upgraded to any of the added Custom Formats until a score of
10000.
So why such a ridiculously high Upgrade Until Custom and not a score of 100?
We're too lazy to calculate the maximum for every Quality Profile we provide, and we want it to upgrade to the highest possible score anyway to result in the highest possible quality release.
UHD Bluray + WEB
If you prefer High-Quality UHD Encodes (Bluray-2160p)
- Size: 20-60 GB for a Bluray-2160p depending on the running time.
I suggest to follow the following Guides first.
For this Quality Profile we're going to make use of the following Custom Formats with the scores given in the table.
Attention
All the used scores and combinations of Custom Formats in this Guide are tested to get the desired results while preventing download loops as much as possible.
From experience, most of the time when people change scores or leave out certain CFs that work together - they end up with undesired results.
If you're unsure or have questions, do not hesitate to ask for help on Discord
The following Custom Formats are required:
HDR Formats - [Click to show/hide]
HDR
All users with HDR-capable equipment should add the HDR custom format.
This is a catch-all custom format for all HDR-related formats, including those with HDR10 or HDR10+ fallback capabilities, such as DV HDR10 or DV HDR10+.
DV Boost
If you prefer Dolby Vision and have compatible equipment, add the DV Boost custom format. This custom format prioritizes releases containing Dolby Vision over standard HDR releases.
This custom format accepts DV Profile 5 and also upgrades from DV/HDR10/HDR10+ to DV HDR10 or DV HDR10+.
HDR10+ Boost
If you prefer HDR10+ releases and have compatible equipment, add the HDR10+ Boost custom format. This custom format prioritizes releases containing HDR10+ over standard HDR releases.
This custom format also boosts DV HDR10+ releases if you prefer them over DV HDR10.
If you prefer both Dolby Vision and HDR10+, add both boost custom formats!
DV (w/o HDR fallback)
If NOT every device accessing your media server supports Dolby Vision, add the DV (w/o HDR fallback) custom format to ensure maximum compatibility with your setup. This prevents playback issues on devices that don't fully support Dolby Vision.
This also applies to Dolby Vision releases without HDR10 fallback (Profile 5).
| Custom Format | Score | Trash ID |
|---|---|---|
| HDR | 500 | 493b6d1dbec3c3364c59d7607f7e3405 |
| DV Boost | 1000 | b337d6812e06c200ec9a2d3cfa9d20a7 |
| HDR10+ Boost | 100 | caa37d0df9c348912df1fb1d88f9273a |
| DV (w/o HDR fallback) | -10000 | 923b6abef9b17f937fab56cfcf89e1f1 |
Why am I getting purple or green colors? - [Click to show/hide]
Why am I getting purple or green colors?
There are several possible reasons why your TV would show purple or green colors when playing Dolby Vision content.
-
Unsupported Hardware: Your TV or hardware media player device (Roku, Apple TV, etc) doesn't support Dolby Vision or your hardware media player device doesn't support all the Dolby Vision Profiles. As a result, the device might struggle to produce accurate colors, leading to a purple or green tint.
-
Incorrect Display Settings: Dolby Vision content often requires specific settings to be enabled on your TV or display device in order to deliver the intended visual experience. If these settings are not configured properly, it can result in the device showing distorted colors (including purple or green hues).
-
HDMI Compatibility Issues: Sometimes, HDMI cables or ports may not be fully compatible with Dolby Vision. If the media player device is not recognizing the Dolby Vision signal properly, it may fail to process the content correctly, resulting in abnormal color rendering.
To resolve the purple or green color issues when playing Dolby Vision content, you can try the following troubleshooting steps:
- Ensure your TV or hardware media player device is Dolby Vision compatible and up-to-date with the latest firmware.
- Verify that your TV or display device is set up correctly and has the necessary Dolby Vision settings enabled.
- Check the HDMI cables and ensure they can transmit Dolby Vision signals.
Dolby Vision Profiles - [Click to show/hide]
Dolby Vision Profiles
- Profile 5 (1) - This is what comes with WEB-DL Dolby Vision releases without HDR10 fallback.
(Incompatible devices will playback with blown out pinks and greens) - Profile 7 (2) - This is what comes with UHD Bluray Remuxes and UHD BluRay releases.
These files will play on an Nvidia Shield Pro (2019), but on most other players will revert to the HDR10 fallback. - Profile 8 (3) - This is what comes with (Hybrid) WEB-DL (HULU), Hybrid UHD Remux, and UHD BluRay releases (all of which have HDR10 fallback).
This works with several mainstream media players.
Apple TV Dolby Vision Limitations - [Click to show/hide]
Plex for Apple TV is only capable of playing Dolby Vision Profiles 5 and 8 correctly if CMv2.9 is being used.
Infuse 7.7.2+ offers expanded support for Dolby Vision Profile 8, including files containing CMv4.0 metadata, samples that were previously playing with a black screen, falling back to HDR10, or various other playback issues. SOURCE
The Dolby Vision Profile and Version of a media file cannot be determined by automation software before downloading it, so when you are using an Apple TV, with or without Infuse, it will always be hit or miss whether the content is compatible or not.
Additionally, it is uncertain whether the Dolby Vision layer will play, fall back to HDR10, or result in a black screen.
- (1) PLEX for Apple TV and Plex with Infuse will only play profile 5 correctly if CMv2.9 is used.
- (2) Neither Infuse nor PLEX for Apple TV will deliver real Dolby Vision with Profile 7.
- (3) PLEX for Apple TV will only play profile 8 correctly if CMv2.9 is used. However, we have also received reports that in some cases, it will fall back to HDR10, or you may encounter a black screen.
To prevent your TV from incorrectly indicating that it is playing DV follow the steps provided by an Infuse user:
“With Infuse ensure you set the Extended Dolby Vision settings to Limited (prefer accuracy), convert P8 to P5 (when possible), and play other P8 as HDR (output will switch to either DoVi or HDR depending on the video)”
Dolby Vision Versions - CMv2.9 and CMv4.0 - [Click to show/hide]
There are two versions of Dolby Vision, namely CMv2.9 and CMv4.0. CMv4.0 uses an improved algorithm and a superior tone curve, allowing for better mapping and more controls during the Dolby Vision trim pass process.
More info about the different Dolby Vision Versions: Dolby Vision Versions - CMv2.9 vs. CMv4.0
HQ Release Groups - [Click to show/hide]
| Custom Format | Score | Trash ID |
|---|---|---|
| UHD Bluray Tier 01 | 1800 | 4d74ac4c4db0b64bff6ce0cffef99bf0 |
| UHD Bluray Tier 02 | 1750 | a58f517a70193f8e578056642178419d |
| UHD Bluray Tier 03 | 1700 | e71939fae578037e7aed3ee219bbe7c1 |
| WEB Tier 01 | 1700 | c20f169ef63c5f40c2def54abaf4438e |
| WEB Tier 02 | 1650 | 403816d65392c79236dcb6dd591aeda4 |
| WEB Tier 03 | 1600 | af94e0fe497124d1f9ce732069ec8c3b |
Miscellaneous (Required) - [Click to show/hide]
| Custom Format | Score | Trash ID |
|---|---|---|
| Repack/Proper | 5 | e7718d7a3ce595f289bfee26adc178f5 |
| Repack2 | 6 | ae43b294509409a6a13919dedd4764c4 |
| Repack3 | 7 | 5caaaa1c08c1742aa4342d8c4cc463f2 |
Proper and Repacks - [Click to show/hide]
We also suggest changing the Propers and Repacks settings in Radarr.
Media Management => File Management to Do Not Prefer and use the Repack/Proper Custom Format.
This way you make sure the Custom Formats preferences will be used and not ignored.
Unwanted - [Click to show/hide]
| Custom Format | Score | Trash ID |
|---|---|---|
| BR-DISK | -10000 | ed38b889b31be83fda192888e2286d83 |
| Generated Dynamic HDR | -10000 | e6886871085226c3da1830830146846c |
| LQ | -10000 | 90a6f9a284dff5103f6346090e6280c8 |
| LQ (Release Title) | -10000 | e204b80c87be9497a8a6eaff48f72905 |
| x265 (HD) |
-10000 | dc98083864ea246d05a42df0d05f81cc |
| 3D | -10000 | b8cd450cbfa689c0259a01d9e29ba3d6 |
| Upscaled | -10000 | bfd8eb01832d646a0a89c4deb46f8564 |
| Extras | -10000 | 0a3f082873eb454bde444150b70253cc |
| Sing-Along Versions | -10000 | 712d74cd88bceb883ee32f773656b1f5 |
| AV1 | -10000 | cae4ca30163749b891686f95532519bd |
Breakdown and Why
- BR-DISK : This is a custom format to help Radarr recognize & ignore BR-DISK (ISO's and Blu-ray folder structure) in addition to the standard BR-DISK quality.
- Generated Dynamic HDR : A collection of groups who are known to generate their own dynamic HDR metadata - Dolby Vision and/or HDR10+.
- LQ: A collection of known low-quality groups that are often banned from the top trackers due to their releases' lack of quality or other reasons.
- LQ (Release Title): A collection of terms seen in the titles of low-quality releases that are not captured by using a release group name.
-
x265 (HD): This blocks 720/1080p (HD) releases that are encoded in x265.
If you have also added x265 (no HDR/DV) to your Radarr,
then one of them should be scored as0in your quality profile. -
3D: Is 3D still a thing for home use ?
- Upscaled: A custom format to prevent Radarr from grabbing upscaled releases.
- Extras: Blocks releases that only contain extras
- Sing-Along Versions: Blocks releases that contain hardcoded sing-along lyrics for musical sections
-
AV1: This blocks all releases encoded in AV1.
AV1
AV1 encodes are currently targeting small file sizes, rather than good visual quality.
- This is a new codec and you need modern devices that support it.
- We also had reports of playback/transcoding issues.
- No main group is actually using it (yet).
- It's better to ignore this new codec to prevent compatibility issues
General Streaming Services - [Click to show/hide]
| Custom Format | Score | Trash ID |
|---|---|---|
| AMZN | 0 | b3b3a6ac74ecbd56bcdbefa4799fb9df |
| ATV | 0 | df13ed57843877b21ad969184ab6888f |
| ATVP | 0 | 40e9380490e748672c2522eaaeb692f7 |
| BCORE | 15 | cc5e51a9e85a6296ceefe097a77f12f4 |
| CRiT | 20 | 16622a6911d1ab5d5b8b713d5b0036d4 |
| DSNP | 0 | 84272245b2988854bfb76a16e60baea5 |
| HBO | 0 | 509e5f41146e278f9eab1ddaceb34515 |
| HMAX | 0 | 5763d1b0ce84aff3b21038eea8e9b8ad |
| Hulu | 0 | 526d445d4c16214309f0fd2b3be18a89 |
| iT | 0 | e0ec9672be6cac914ffad34a6b077209 |
| MAX | 0 | 6a061313d22e51e0f25b7cd4dc065233 |
| MA | 20 | 2a6039655313bf5dab1e43523b62c374 |
| NF | 0 | 170b1d363bd8516fbf3a3eb05d4faff6 |
| PMTP | 0 | e36a0ba1bc902b26ee40818a1d59b8bd |
| PCOK | 0 | c9fd353f8f5f1baf56dc601c4cb29920 |
| ROKU | 0 | 44c2b54d7c81c1a442a8b2cabeaef54f |
| STAN | 0 | c2863d2a50c9acad1fb50e53ece60817 |
Breakdown and Why
- The reason why these Custom Formats have a score of
0is because they are mainly used for the naming scheme and other variables should decide for movies if a certain release if preferred. BCore,CRiTandMAare the only ones with a score because of their better source material, or higher bitrate and quality compared to other streaming services.
The following Custom Formats are optional:
Audio (Optional) - [Click to show/hide]
Why should I choose All Audio formats?
-
You have a hardware media player device and an audio setup that supports ALL HD Audio (TrueHD, DTS-X, DTS-HD, etc).
Apple TV doesn't passthrough HD-audio, If you use infuse, it's still limited!
Please checkI have an Apple TV -
You've chosen a profile that includes Audio Formats. You should use all the Audio formats with Remuxes/UHD Encodes.
- You should add ALL the Audio formats - don't leave any of them out!
- Audio transcoding has a low impact on your server. If your server can't handle audio transcoding, consider choosing another quality profile.
I have an Apple TV - [Click to show/hide]
- Passthrough: The preferred method if you have an audio setup (AVR/Soundbar). This mode sends the audio signals without any alteration or processing.
- Direct Play: The client natively supports the container, video, and audio streams. The Plex server sends the media file as-is to the client, using very little CPU power.
- Transcode: The client does not support the video and/or audio streams. The Plex server re-encodes the video, audio, or both into a compatible format. Transcoding video uses much CPU power, but transcoding audio uses little to moderate CPU power.
- Decodes: Decompresses the audio before sending it to your AVR/Soundbar.
partial used source: Infuse FAQ
Am I losing any quality by using LPCM? - [Click to show/hide]
- No. Since LPCM is a lossless format, using it will result in no loss of quality. What your ears hear will be exactly the same. The only difference is your receiver will recognize the audio stream as PCM instead of Dolby/DTS.
- LPCM will discard object and spatial metadata. (TrueHD Atmos, DTS-X)
source: Infuse FAQ
Should I block certain audio formats because something in my setup doesn't support it? - [Click to show/hide]
Suppose you have chosen a profile that includes Audio Formats. In that case, lowering the scores or blocking certain audio formats is somewhat pointless since 95% of the Remuxes and UHD Encodes provide HD audio formats such as TrueHD Atmos, TrueHD, and DTS-X.
So you have two options.
- Choose another quality profile that doesn't include audio formats, such as
HD Bluray + WEBor2160p WEB-DL. - Accept the limitations of your audio setup (AVR/Soundbar) and/or your hardware media player device.
| Custom Format | Score | Trash ID |
|---|---|---|
| TrueHD ATMOS | 5000 | 496f355514737f7d83bf7aa4d24f8169 |
| DTS X | 4500 | 2f22d89048b01681dde8afe203bf2e95 |
| ATMOS (undefined) | 3000 | 417804f7f2c4308c1f4c5d380d4c4475 |
| DD+ ATMOS | 3000 | 1af239278386be2919e1bcee0bde047e |
| TrueHD | 2750 | 3cafb66171b47f226146a0770576870f |
| DTS-HD MA | 2500 | dcf3ec6938fa32445f590a4da84256cd |
| FLAC | 2250 | a570d4a0e56a2874b64e5bfa55202a1b |
| PCM | 2250 | e7c2fcae07cbada050a0af3357491d7b |
| DTS-HD HRA | 2000 | 8e109e50e0a0b83a5098b056e13bf6db |
| DD+ | 1750 | 185f1dd7264c4562b9022d963ac37424 |
| DTS-ES | 1500 | f9f847ac70a0af62ea4a08280b859636 |
| DTS | 1250 | 1c1a4c5e823891c75bc50380a6866f73 |
| AAC | 1000 | 240770601cc226190c367ef59aba7463 |
| DD | 750 | c2998bd0d90ed5621d8df281e839436e |
Miscellaneous (Optional) - [Click to show/hide]
| Custom Format | Score | Trash ID |
|---|---|---|
| Bad Dual Groups | -10000 | b6832f586342ef70d9c128d40c07b872 |
| Black and White Editions | -10000 | cc444569854e9de0b084ab2b8b1532b2 |
| No-RlsGroup | -10000 | ae9b7c9ebde1f3bd336a8cbd1ec4c5e5 |
| Obfuscated | -10000 | 7357cf5161efbf8c4d5d0c30b4815ee2 |
| Retags | -10000 | 5c44f52a8714fdd79bb4d98e2673be1f |
| Scene | -10000 | f537cf427b64c38c8e36298f657e4828 |
Breakdown and Why
- Bad Dual Groups: [Optional] These groups take the original release and add their own language track (e.g. AAC 2.0 Portuguese) as the first track. Afterward, FFprobe would determine that the media file is Portuguese. It's a common rule that you only add the best audio as the main track. Also they often even rename the release name into Portuguese.
- Black and White Editions: [Optional] Some movies get an additional release version in monochrome/black and white. This custom format matches some of the more common occurrences of these.
- No-RlsGroup: [Optional] Some indexers strip out the release group which could result in LQ groups being scored incorrectly. For example, a lot of EVO releases end up with a stripped group name. These releases would appear as "upgrades" and could end up getting a decent score after other CFs are scored.
- Obfuscated: [Optional] Use these only if you wish to avoid renamed releases.
- Retags: [Optional] Use this if you want to avoid retagged releases. Retagged releases often are not consistent with the quality of the original group's release.
- Scene: [Optional] Use this only if you want to avoid SCENE releases.
Miscellaneous UHD (Optional) - [Click to show/hide]
I recommend using the following Custom Formats
- For details on "Why" and a potential warning
please see the notes below.
x265 (no HDR/DV)over thex265 (HD)SDR (no WEBDL)over theSDR
| Custom Format | Score | Trash ID |
|---|---|---|
| SDR | -10000 | 9c38ebb7384dada637be8899efa68e6f |
| SDR (no WEBDL) |
-10000 | 25c12f78430a3a23413652cbd1d48d77 |
| x265 (no HDR/DV) |
-10000 | 839bea857ed2c0a8e084f3cbdbd65ecb |
Breakdown and Why
- SDR: This will prevent grabbing UHD/4k releases without HDR Formats.
-
SDR (no WEBDL): This will prevent grabbing UHD/4k Remux and Bluray encode releases without HDR Formats. - i.e., SDR WEB releases will still be allowed since 4K SDR WEB releases can often look better than the 1080p version due to the improved bitrate.
If you have also added SDR to your Radarr,
then one of them should be scored as0in your quality profile. -
x265 (no HDR/DV): This blocks 720/1080p (HD) releases that are encoded in x265, But it will allow x265 releases if they have HDR and/or DV
If you have also added x265 (HD) to your Radarr,
then one of them should be scored as0in your quality profile.
Movie Versions (Optional) - [Click to show/hide]
| Custom Format | Score | Trash ID |
|---|---|---|
| Remaster | 25 | 570bc9ebecd92723d2d21500f4be314c |
| 4K Remaster | 25 | eca37840c13c6ef2dd0262b141a5482f |
| Criterion Collection | 25 | e0c07d59beb37348e975a930d5e50319 |
| Masters of Cinema | 25 | 9d27d9d2181838f76dee150882bdc58c |
| Vinegar Syndrome | 25 | db9b4c4b53d312a3ca5f1378f6440fc9 |
| Special Edition | 125 | 957d0f44b592285f26449575e8b1167e |
| IMAX | 800 | eecf3a857724171f968a66cb5719e152 |
| IMAX Enhanced | 800 | 9f6cbff8cfe4ebbc1bde14c7b7bec0de |
IMAX Enhanced
IMAX Enhanced: Get More Picture Instead of Black Bars.
IMAX Enhanced exclusive expanded aspect ratio is 1:90:1, which offers up to 26% more picture for select sequences, meaning more of the action is visible on screen.
If you don't prefer IMAX Enhanced then don't add it or use a score of 0
Use the following main settings in your profile.
Make sure you don't check the BR-DISK.
Info
The order listed in the profile matters even if a quality is not checked, for example if you have a 1080p version but wanted the SD version, Radarr will reject all SD results because 1080p is listed higher than SD even though 1080p was not checked.
Qualities at the top of the list will appear first in manual searches.
- Qualities higher in the list are more preferred even if not checked.
- Qualities within the same group are equal.
- Only checked qualities are wanted.
This is why it's recommended to move the selected quality to the top of the list.
Workflow Logic - [Click to show/hide]
Depending on what's released first and available the following Workflow Logic will be used:
- When the WEB-2160p is released it will download the WEB-2160p. (streaming services)
- When the Bluray-2160p is released it will upgrade to the Bluray-2160p.
- The downloaded media will be upgraded to any of the added Custom Formats until a score of
10000.
So why such a ridiculously high Upgrade Until Custom and not a score of 100?
We're too lazy to calculate the maximum for every Quality Profile we provide, and we want it to upgrade to the highest possible score anyway to result in the highest possible quality release.
Remux + WEB 1080p
If you prefer 1080p Remuxes (Remux-1080p)
- Size: 20-40 GB for a Remux-1080p depending on the running time.
I suggest to follow the following Guides first.
For this Quality Profile we're going to make use of the following Custom Formats with the scores given in the table.
Attention
All the used scores and combinations of Custom Formats in this Guide are tested to get the desired results while preventing download loops as much as possible.
From experience, most of the time when people change scores or leave out certain CFs that work together - they end up with undesired results.
If you're unsure or have questions, do not hesitate to ask for help on Discord
The following Custom Formats are required:
HQ Release Groups - [Click to show/hide]
| Custom Format | Score | Trash ID |
|---|---|---|
| Remux Tier 01 | 1950 | 3a3ff47579026e76d6504ebea39390de |
| Remux Tier 02 | 1900 | 9f98181fe5a3fbeb0cc29340da2a468a |
| Remux Tier 03 | 1850 | 8baaf0b3142bf4d94c42a724f034e27a |
| WEB Tier 01 | 1700 | c20f169ef63c5f40c2def54abaf4438e |
| WEB Tier 02 | 1650 | 403816d65392c79236dcb6dd591aeda4 |
| WEB Tier 03 | 1600 | af94e0fe497124d1f9ce732069ec8c3b |
Miscellaneous (Required) - [Click to show/hide]
| Custom Format | Score | Trash ID |
|---|---|---|
| Repack/Proper | 5 | e7718d7a3ce595f289bfee26adc178f5 |
| Repack2 | 6 | ae43b294509409a6a13919dedd4764c4 |
| Repack3 | 7 | 5caaaa1c08c1742aa4342d8c4cc463f2 |
Proper and Repacks - [Click to show/hide]
We also suggest changing the Propers and Repacks settings in Radarr.
Media Management => File Management to Do Not Prefer and use the Repack/Proper Custom Format.
This way you make sure the Custom Formats preferences will be used and not ignored.
Unwanted - [Click to show/hide]
| Custom Format | Score | Trash ID |
|---|---|---|
| BR-DISK | -10000 | ed38b889b31be83fda192888e2286d83 |
| Generated Dynamic HDR | -10000 | e6886871085226c3da1830830146846c |
| LQ | -10000 | 90a6f9a284dff5103f6346090e6280c8 |
| LQ (Release Title) | -10000 | e204b80c87be9497a8a6eaff48f72905 |
| x265 (HD) |
-10000 | dc98083864ea246d05a42df0d05f81cc |
| 3D | -10000 | b8cd450cbfa689c0259a01d9e29ba3d6 |
| Extras | -10000 | 0a3f082873eb454bde444150b70253cc |
| Sing-Along Versions | -10000 | 712d74cd88bceb883ee32f773656b1f5 |
| AV1 | -10000 | cae4ca30163749b891686f95532519bd |
Breakdown and Why
- BR-DISK : This is a custom format to help Radarr recognize & ignore BR-DISK (ISO's and Blu-ray folder structure) in addition to the standard BR-DISK quality.
- Generated Dynamic HDR : A collection of groups who are known to generate their own dynamic HDR metadata - Dolby Vision and/or HDR10+.
- LQ: A collection of known low-quality groups that are often banned from the top trackers due to their releases' lack of quality or other reasons.
- LQ (Release Title): A collection of terms seen in the titles of low-quality releases that are not captured by using a release group name.
-
x265 (HD): This blocks 720/1080p (HD) releases that are encoded in x265.
If you have also added x265 (no HDR/DV) to your Radarr,
then one of them should be scored as0in your quality profile. -
3D: Is 3D still a thing for home use ?
- Extras: Blocks releases that only contain extras
- Sing-Along Versions: Blocks releases that contain hardcoded sing-along lyrics for musical sections
-
AV1: This blocks all releases encoded in AV1.
AV1
AV1 encodes are currently targeting small file sizes, rather than good visual quality.
- This is a new codec and you need modern devices that support it.
- We also had reports of playback/transcoding issues.
- No main group is actually using it (yet).
- It's better to ignore this new codec to prevent compatibility issues
General Streaming Services - [Click to show/hide]
| Custom Format | Score | Trash ID |
|---|---|---|
| AMZN | 0 | b3b3a6ac74ecbd56bcdbefa4799fb9df |
| ATV | 0 | df13ed57843877b21ad969184ab6888f |
| ATVP | 0 | 40e9380490e748672c2522eaaeb692f7 |
| BCORE | 15 | cc5e51a9e85a6296ceefe097a77f12f4 |
| CRiT | 20 | 16622a6911d1ab5d5b8b713d5b0036d4 |
| DSNP | 0 | 84272245b2988854bfb76a16e60baea5 |
| HBO | 0 | 509e5f41146e278f9eab1ddaceb34515 |
| HMAX | 0 | 5763d1b0ce84aff3b21038eea8e9b8ad |
| Hulu | 0 | 526d445d4c16214309f0fd2b3be18a89 |
| iT | 0 | e0ec9672be6cac914ffad34a6b077209 |
| MAX | 0 | 6a061313d22e51e0f25b7cd4dc065233 |
| MA | 20 | 2a6039655313bf5dab1e43523b62c374 |
| NF | 0 | 170b1d363bd8516fbf3a3eb05d4faff6 |
| PMTP | 0 | e36a0ba1bc902b26ee40818a1d59b8bd |
| PCOK | 0 | c9fd353f8f5f1baf56dc601c4cb29920 |
| ROKU | 0 | 44c2b54d7c81c1a442a8b2cabeaef54f |
| STAN | 0 | c2863d2a50c9acad1fb50e53ece60817 |
Breakdown and Why
- The reason why these Custom Formats have a score of
0is because they are mainly used for the naming scheme and other variables should decide for movies if a certain release if preferred. BCore,CRiTandMAare the only ones with a score because of their better source material, or higher bitrate and quality compared to other streaming services.
The following Custom Formats are optional:
Audio (Optional) - [Click to show/hide]
Why should I choose All Audio formats?
-
You have a hardware media player device and an audio setup that supports ALL HD Audio (TrueHD, DTS-X, DTS-HD, etc).
Apple TV doesn't passthrough HD-audio, If you use infuse, it's still limited!
Please checkI have an Apple TV -
You've chosen a profile that includes Audio Formats. You should use all the Audio formats with Remuxes/UHD Encodes.
- You should add ALL the Audio formats - don't leave any of them out!
- Audio transcoding has a low impact on your server. If your server can't handle audio transcoding, consider choosing another quality profile.
I have an Apple TV - [Click to show/hide]
- Passthrough: The preferred method if you have an audio setup (AVR/Soundbar). This mode sends the audio signals without any alteration or processing.
- Direct Play: The client natively supports the container, video, and audio streams. The Plex server sends the media file as-is to the client, using very little CPU power.
- Transcode: The client does not support the video and/or audio streams. The Plex server re-encodes the video, audio, or both into a compatible format. Transcoding video uses much CPU power, but transcoding audio uses little to moderate CPU power.
- Decodes: Decompresses the audio before sending it to your AVR/Soundbar.
partial used source: Infuse FAQ
Am I losing any quality by using LPCM? - [Click to show/hide]
- No. Since LPCM is a lossless format, using it will result in no loss of quality. What your ears hear will be exactly the same. The only difference is your receiver will recognize the audio stream as PCM instead of Dolby/DTS.
- LPCM will discard object and spatial metadata. (TrueHD Atmos, DTS-X)
source: Infuse FAQ
Should I block certain audio formats because something in my setup doesn't support it? - [Click to show/hide]
Suppose you have chosen a profile that includes Audio Formats. In that case, lowering the scores or blocking certain audio formats is somewhat pointless since 95% of the Remuxes and UHD Encodes provide HD audio formats such as TrueHD Atmos, TrueHD, and DTS-X.
So you have two options.
- Choose another quality profile that doesn't include audio formats, such as
HD Bluray + WEBor2160p WEB-DL. - Accept the limitations of your audio setup (AVR/Soundbar) and/or your hardware media player device.
| Custom Format | Score | Trash ID |
|---|---|---|
| TrueHD ATMOS | 5000 | 496f355514737f7d83bf7aa4d24f8169 |
| DTS X | 4500 | 2f22d89048b01681dde8afe203bf2e95 |
| ATMOS (undefined) | 3000 | 417804f7f2c4308c1f4c5d380d4c4475 |
| DD+ ATMOS | 3000 | 1af239278386be2919e1bcee0bde047e |
| TrueHD | 2750 | 3cafb66171b47f226146a0770576870f |
| DTS-HD MA | 2500 | dcf3ec6938fa32445f590a4da84256cd |
| FLAC | 2250 | a570d4a0e56a2874b64e5bfa55202a1b |
| PCM | 2250 | e7c2fcae07cbada050a0af3357491d7b |
| DTS-HD HRA | 2000 | 8e109e50e0a0b83a5098b056e13bf6db |
| DD+ | 1750 | 185f1dd7264c4562b9022d963ac37424 |
| DTS-ES | 1500 | f9f847ac70a0af62ea4a08280b859636 |
| DTS | 1250 | 1c1a4c5e823891c75bc50380a6866f73 |
| AAC | 1000 | 240770601cc226190c367ef59aba7463 |
| DD | 750 | c2998bd0d90ed5621d8df281e839436e |
Miscellaneous (Optional) - [Click to show/hide]
| Custom Format | Score | Trash ID |
|---|---|---|
| Bad Dual Groups | -10000 | b6832f586342ef70d9c128d40c07b872 |
| Black and White Editions | -10000 | cc444569854e9de0b084ab2b8b1532b2 |
| No-RlsGroup | -10000 | ae9b7c9ebde1f3bd336a8cbd1ec4c5e5 |
| Obfuscated | -10000 | 7357cf5161efbf8c4d5d0c30b4815ee2 |
| Retags | -10000 | 5c44f52a8714fdd79bb4d98e2673be1f |
| Scene | -10000 | f537cf427b64c38c8e36298f657e4828 |
Breakdown and Why
- Bad Dual Groups: [Optional] These groups take the original release and add their own language track (e.g. AAC 2.0 Portuguese) as the first track. Afterward, FFprobe would determine that the media file is Portuguese. It's a common rule that you only add the best audio as the main track. Also they often even rename the release name into Portuguese.
- Black and White Editions: [Optional] Some movies get an additional release version in monochrome/black and white. This custom format matches some of the more common occurrences of these.
- No-RlsGroup: [Optional] Some indexers strip out the release group which could result in LQ groups being scored incorrectly. For example, a lot of EVO releases end up with a stripped group name. These releases would appear as "upgrades" and could end up getting a decent score after other CFs are scored.
- Obfuscated: [Optional] Use these only if you wish to avoid renamed releases.
- Retags: [Optional] Use this if you want to avoid retagged releases. Retagged releases often are not consistent with the quality of the original group's release.
- Scene: [Optional] Use this only if you want to avoid SCENE releases.
Movie Versions (Optional) - [Click to show/hide]
| Custom Format | Score | Trash ID |
|---|---|---|
| Hybrid | 100 | 0f12c086e289cf966fa5948eac571f44 |
| Remaster | 25 | 570bc9ebecd92723d2d21500f4be314c |
| 4K Remaster | 25 | eca37840c13c6ef2dd0262b141a5482f |
| Criterion Collection | 25 | e0c07d59beb37348e975a930d5e50319 |
| Masters of Cinema | 25 | 9d27d9d2181838f76dee150882bdc58c |
| Vinegar Syndrome | 25 | db9b4c4b53d312a3ca5f1378f6440fc9 |
| Special Edition | 125 | 957d0f44b592285f26449575e8b1167e |
| IMAX | 800 | eecf3a857724171f968a66cb5719e152 |
| IMAX Enhanced | 800 | 9f6cbff8cfe4ebbc1bde14c7b7bec0de |
IMAX Enhanced
IMAX Enhanced: Get More Picture Instead of Black Bars.
IMAX Enhanced exclusive expanded aspect ratio is 1:90:1, which offers up to 26% more picture for select sequences, meaning more of the action is visible on screen.
If you don't prefer IMAX Enhanced then don't add it or use a score of 0
Use the following main settings in your profile.
Make sure you don't check the BR-DISK.
The reason why we didn't select the WEB-DL 720p is that you will hardly find any releases that aren't done as 1080p WEB-DL.
Info
The order listed in the profile matters even if a quality is not checked, for example if you have a 1080p version but wanted the SD version, Radarr will reject all SD results because 1080p is listed higher than SD even though 1080p was not checked.
Qualities at the top of the list will appear first in manual searches.
- Qualities higher in the list are more preferred even if not checked.
- Qualities within the same group are equal.
- Only checked qualities are wanted.
This is why it's recommended to move the selected quality to the top of the list.
Workflow Logic - [Click to show/hide]
- When the WEB-1080p is released it will download the WEB-1080p. (streaming services)
- When the REMUX-1080p is released it will upgrade to the REMUX-1080p.
- The downloaded media will be upgraded to any of the added Custom Formats until a score of
10000.
So why such a ridiculously high Upgrade Until Custom and not a score of 500?
We're too lazy to calculate the maximum for every Quality Profile we provide, and we want it to upgrade to the highest possible score anyway to result in the highest possible quality release.
Remux + WEB 2160p
If you prefer 2160p Remuxes (Remux-2160p)
- Size: 40-100 GB for a Remux-2160p depending on the running time.
I suggest to follow the following Guides first.
For this Quality Profile we're going to make use of the following Custom Formats with the scores given in the table.
Attention
All the used scores and combinations of Custom Formats in this Guide are tested to get the desired results while preventing download loops as much as possible.
From experience, most of the time when people change scores or leave out certain CFs that work together - they end up with undesired results.
If you're unsure or have questions, do not hesitate to ask for help on Discord
The following Custom Formats are required:
HDR Formats - [Click to show/hide]
HDR
All users with HDR-capable equipment should add the HDR custom format.
This is a catch-all custom format for all HDR-related formats, including those with HDR10 or HDR10+ fallback capabilities, such as DV HDR10 or DV HDR10+.
DV Boost
If you prefer Dolby Vision and have compatible equipment, add the DV Boost custom format. This custom format prioritizes releases containing Dolby Vision over standard HDR releases.
This custom format accepts DV Profile 5 and also upgrades from DV/HDR10/HDR10+ to DV HDR10 or DV HDR10+.
HDR10+ Boost
If you prefer HDR10+ releases and have compatible equipment, add the HDR10+ Boost custom format. This custom format prioritizes releases containing HDR10+ over standard HDR releases.
This custom format also boosts DV HDR10+ releases if you prefer them over DV HDR10.
If you prefer both Dolby Vision and HDR10+, add both boost custom formats!
DV (w/o HDR fallback)
If NOT every device accessing your media server supports Dolby Vision, add the DV (w/o HDR fallback) custom format to ensure maximum compatibility with your setup. This prevents playback issues on devices that don't fully support Dolby Vision.
This also applies to Dolby Vision releases without HDR10 fallback (Profile 5).
| Custom Format | Score | Trash ID |
|---|---|---|
| HDR | 500 | 493b6d1dbec3c3364c59d7607f7e3405 |
| DV Boost | 1000 | b337d6812e06c200ec9a2d3cfa9d20a7 |
| HDR10+ Boost | 100 | caa37d0df9c348912df1fb1d88f9273a |
| DV (w/o HDR fallback) | -10000 | 923b6abef9b17f937fab56cfcf89e1f1 |
Why am I getting purple or green colors? - [Click to show/hide]
Why am I getting purple or green colors?
There are several possible reasons why your TV would show purple or green colors when playing Dolby Vision content.
-
Unsupported Hardware: Your TV or hardware media player device (Roku, Apple TV, etc) doesn't support Dolby Vision or your hardware media player device doesn't support all the Dolby Vision Profiles. As a result, the device might struggle to produce accurate colors, leading to a purple or green tint.
-
Incorrect Display Settings: Dolby Vision content often requires specific settings to be enabled on your TV or display device in order to deliver the intended visual experience. If these settings are not configured properly, it can result in the device showing distorted colors (including purple or green hues).
-
HDMI Compatibility Issues: Sometimes, HDMI cables or ports may not be fully compatible with Dolby Vision. If the media player device is not recognizing the Dolby Vision signal properly, it may fail to process the content correctly, resulting in abnormal color rendering.
To resolve the purple or green color issues when playing Dolby Vision content, you can try the following troubleshooting steps:
- Ensure your TV or hardware media player device is Dolby Vision compatible and up-to-date with the latest firmware.
- Verify that your TV or display device is set up correctly and has the necessary Dolby Vision settings enabled.
- Check the HDMI cables and ensure they can transmit Dolby Vision signals.
Dolby Vision Profiles - [Click to show/hide]
Dolby Vision Profiles
- Profile 5 (1) - This is what comes with WEB-DL Dolby Vision releases without HDR10 fallback.
(Incompatible devices will playback with blown out pinks and greens) - Profile 7 (2) - This is what comes with UHD Bluray Remuxes and UHD BluRay releases.
These files will play on an Nvidia Shield Pro (2019), but on most other players will revert to the HDR10 fallback. - Profile 8 (3) - This is what comes with (Hybrid) WEB-DL (HULU), Hybrid UHD Remux, and UHD BluRay releases (all of which have HDR10 fallback).
This works with several mainstream media players.
Apple TV Dolby Vision Limitations - [Click to show/hide]
Plex for Apple TV is only capable of playing Dolby Vision Profiles 5 and 8 correctly if CMv2.9 is being used.
Infuse 7.7.2+ offers expanded support for Dolby Vision Profile 8, including files containing CMv4.0 metadata, samples that were previously playing with a black screen, falling back to HDR10, or various other playback issues. SOURCE
The Dolby Vision Profile and Version of a media file cannot be determined by automation software before downloading it, so when you are using an Apple TV, with or without Infuse, it will always be hit or miss whether the content is compatible or not.
Additionally, it is uncertain whether the Dolby Vision layer will play, fall back to HDR10, or result in a black screen.
- (1) PLEX for Apple TV and Plex with Infuse will only play profile 5 correctly if CMv2.9 is used.
- (2) Neither Infuse nor PLEX for Apple TV will deliver real Dolby Vision with Profile 7.
- (3) PLEX for Apple TV will only play profile 8 correctly if CMv2.9 is used. However, we have also received reports that in some cases, it will fall back to HDR10, or you may encounter a black screen.
To prevent your TV from incorrectly indicating that it is playing DV follow the steps provided by an Infuse user:
“With Infuse ensure you set the Extended Dolby Vision settings to Limited (prefer accuracy), convert P8 to P5 (when possible), and play other P8 as HDR (output will switch to either DoVi or HDR depending on the video)”
Dolby Vision Versions - CMv2.9 and CMv4.0 - [Click to show/hide]
There are two versions of Dolby Vision, namely CMv2.9 and CMv4.0. CMv4.0 uses an improved algorithm and a superior tone curve, allowing for better mapping and more controls during the Dolby Vision trim pass process.
More info about the different Dolby Vision Versions: Dolby Vision Versions - CMv2.9 vs. CMv4.0
HQ Release Groups - [Click to show/hide]
| Custom Format | Score | Trash ID |
|---|---|---|
| Remux Tier 01 | 1950 | 3a3ff47579026e76d6504ebea39390de |
| Remux Tier 02 | 1900 | 9f98181fe5a3fbeb0cc29340da2a468a |
| Remux Tier 03 | 1850 | 8baaf0b3142bf4d94c42a724f034e27a |
| WEB Tier 01 | 1700 | c20f169ef63c5f40c2def54abaf4438e |
| WEB Tier 02 | 1650 | 403816d65392c79236dcb6dd591aeda4 |
| WEB Tier 03 | 1600 | af94e0fe497124d1f9ce732069ec8c3b |
Miscellaneous (Required) - [Click to show/hide]
| Custom Format | Score | Trash ID |
|---|---|---|
| Repack/Proper | 5 | e7718d7a3ce595f289bfee26adc178f5 |
| Repack2 | 6 | ae43b294509409a6a13919dedd4764c4 |
| Repack3 | 7 | 5caaaa1c08c1742aa4342d8c4cc463f2 |
Proper and Repacks - [Click to show/hide]
We also suggest changing the Propers and Repacks settings in Radarr.
Media Management => File Management to Do Not Prefer and use the Repack/Proper Custom Format.
This way you make sure the Custom Formats preferences will be used and not ignored.
Unwanted - [Click to show/hide]
| Custom Format | Score | Trash ID |
|---|---|---|
| BR-DISK | -10000 | ed38b889b31be83fda192888e2286d83 |
| Generated Dynamic HDR | -10000 | e6886871085226c3da1830830146846c |
| LQ | -10000 | 90a6f9a284dff5103f6346090e6280c8 |
| LQ (Release Title) | -10000 | e204b80c87be9497a8a6eaff48f72905 |
| x265 (HD) |
-10000 | dc98083864ea246d05a42df0d05f81cc |
| 3D | -10000 | b8cd450cbfa689c0259a01d9e29ba3d6 |
| Upscaled | -10000 | bfd8eb01832d646a0a89c4deb46f8564 |
| Extras | -10000 | 0a3f082873eb454bde444150b70253cc |
| Sing-Along Versions | -10000 | 712d74cd88bceb883ee32f773656b1f5 |
| AV1 | -10000 | cae4ca30163749b891686f95532519bd |
Breakdown and Why
- BR-DISK : This is a custom format to help Radarr recognize & ignore BR-DISK (ISO's and Blu-ray folder structure) in addition to the standard BR-DISK quality.
- Generated Dynamic HDR : A collection of groups who are known to generate their own dynamic HDR metadata - Dolby Vision and/or HDR10+.
- LQ: A collection of known low-quality groups that are often banned from the top trackers due to their releases' lack of quality or other reasons.
- LQ (Release Title): A collection of terms seen in the titles of low-quality releases that are not captured by using a release group name.
-
x265 (HD): This blocks 720/1080p (HD) releases that are encoded in x265.
If you have also added x265 (no HDR/DV) to your Radarr,
then one of them should be scored as0in your quality profile. -
3D: Is 3D still a thing for home use ?
- Upscaled: A custom format to prevent Radarr from grabbing upscaled releases.
- Extras: Blocks releases that only contain extras
- Sing-Along Versions: Blocks releases that contain hardcoded sing-along lyrics for musical sections
-
AV1: This blocks all releases encoded in AV1.
AV1
AV1 encodes are currently targeting small file sizes, rather than good visual quality.
- This is a new codec and you need modern devices that support it.
- We also had reports of playback/transcoding issues.
- No main group is actually using it (yet).
- It's better to ignore this new codec to prevent compatibility issues
General Streaming Services - [Click to show/hide]
| Custom Format | Score | Trash ID |
|---|---|---|
| AMZN | 0 | b3b3a6ac74ecbd56bcdbefa4799fb9df |
| ATV | 0 | df13ed57843877b21ad969184ab6888f |
| ATVP | 0 | 40e9380490e748672c2522eaaeb692f7 |
| BCORE | 15 | cc5e51a9e85a6296ceefe097a77f12f4 |
| CRiT | 20 | 16622a6911d1ab5d5b8b713d5b0036d4 |
| DSNP | 0 | 84272245b2988854bfb76a16e60baea5 |
| HBO | 0 | 509e5f41146e278f9eab1ddaceb34515 |
| HMAX | 0 | 5763d1b0ce84aff3b21038eea8e9b8ad |
| Hulu | 0 | 526d445d4c16214309f0fd2b3be18a89 |
| iT | 0 | e0ec9672be6cac914ffad34a6b077209 |
| MAX | 0 | 6a061313d22e51e0f25b7cd4dc065233 |
| MA | 20 | 2a6039655313bf5dab1e43523b62c374 |
| NF | 0 | 170b1d363bd8516fbf3a3eb05d4faff6 |
| PMTP | 0 | e36a0ba1bc902b26ee40818a1d59b8bd |
| PCOK | 0 | c9fd353f8f5f1baf56dc601c4cb29920 |
| ROKU | 0 | 44c2b54d7c81c1a442a8b2cabeaef54f |
| STAN | 0 | c2863d2a50c9acad1fb50e53ece60817 |
Breakdown and Why
- The reason why these Custom Formats have a score of
0is because they are mainly used for the naming scheme and other variables should decide for movies if a certain release if preferred. BCore,CRiTandMAare the only ones with a score because of their better source material, or higher bitrate and quality compared to other streaming services.
The following Custom Formats are optional:
Audio (Optional) - [Click to show/hide]
Why should I choose All Audio formats?
-
You have a hardware media player device and an audio setup that supports ALL HD Audio (TrueHD, DTS-X, DTS-HD, etc).
Apple TV doesn't passthrough HD-audio, If you use infuse, it's still limited!
Please checkI have an Apple TV -
You've chosen a profile that includes Audio Formats. You should use all the Audio formats with Remuxes/UHD Encodes.
- You should add ALL the Audio formats - don't leave any of them out!
- Audio transcoding has a low impact on your server. If your server can't handle audio transcoding, consider choosing another quality profile.
I have an Apple TV - [Click to show/hide]
- Passthrough: The preferred method if you have an audio setup (AVR/Soundbar). This mode sends the audio signals without any alteration or processing.
- Direct Play: The client natively supports the container, video, and audio streams. The Plex server sends the media file as-is to the client, using very little CPU power.
- Transcode: The client does not support the video and/or audio streams. The Plex server re-encodes the video, audio, or both into a compatible format. Transcoding video uses much CPU power, but transcoding audio uses little to moderate CPU power.
- Decodes: Decompresses the audio before sending it to your AVR/Soundbar.
partial used source: Infuse FAQ
Am I losing any quality by using LPCM? - [Click to show/hide]
- No. Since LPCM is a lossless format, using it will result in no loss of quality. What your ears hear will be exactly the same. The only difference is your receiver will recognize the audio stream as PCM instead of Dolby/DTS.
- LPCM will discard object and spatial metadata. (TrueHD Atmos, DTS-X)
source: Infuse FAQ
Should I block certain audio formats because something in my setup doesn't support it? - [Click to show/hide]
Suppose you have chosen a profile that includes Audio Formats. In that case, lowering the scores or blocking certain audio formats is somewhat pointless since 95% of the Remuxes and UHD Encodes provide HD audio formats such as TrueHD Atmos, TrueHD, and DTS-X.
So you have two options.
- Choose another quality profile that doesn't include audio formats, such as
HD Bluray + WEBor2160p WEB-DL. - Accept the limitations of your audio setup (AVR/Soundbar) and/or your hardware media player device.
| Custom Format | Score | Trash ID |
|---|---|---|
| TrueHD ATMOS | 5000 | 496f355514737f7d83bf7aa4d24f8169 |
| DTS X | 4500 | 2f22d89048b01681dde8afe203bf2e95 |
| ATMOS (undefined) | 3000 | 417804f7f2c4308c1f4c5d380d4c4475 |
| DD+ ATMOS | 3000 | 1af239278386be2919e1bcee0bde047e |
| TrueHD | 2750 | 3cafb66171b47f226146a0770576870f |
| DTS-HD MA | 2500 | dcf3ec6938fa32445f590a4da84256cd |
| FLAC | 2250 | a570d4a0e56a2874b64e5bfa55202a1b |
| PCM | 2250 | e7c2fcae07cbada050a0af3357491d7b |
| DTS-HD HRA | 2000 | 8e109e50e0a0b83a5098b056e13bf6db |
| DD+ | 1750 | 185f1dd7264c4562b9022d963ac37424 |
| DTS-ES | 1500 | f9f847ac70a0af62ea4a08280b859636 |
| DTS | 1250 | 1c1a4c5e823891c75bc50380a6866f73 |
| AAC | 1000 | 240770601cc226190c367ef59aba7463 |
| DD | 750 | c2998bd0d90ed5621d8df281e839436e |
Miscellaneous (Optional) - [Click to show/hide]
| Custom Format | Score | Trash ID |
|---|---|---|
| Bad Dual Groups | -10000 | b6832f586342ef70d9c128d40c07b872 |
| Black and White Editions | -10000 | cc444569854e9de0b084ab2b8b1532b2 |
| No-RlsGroup | -10000 | ae9b7c9ebde1f3bd336a8cbd1ec4c5e5 |
| Obfuscated | -10000 | 7357cf5161efbf8c4d5d0c30b4815ee2 |
| Retags | -10000 | 5c44f52a8714fdd79bb4d98e2673be1f |
| Scene | -10000 | f537cf427b64c38c8e36298f657e4828 |
Breakdown and Why
- Bad Dual Groups: [Optional] These groups take the original release and add their own language track (e.g. AAC 2.0 Portuguese) as the first track. Afterward, FFprobe would determine that the media file is Portuguese. It's a common rule that you only add the best audio as the main track. Also they often even rename the release name into Portuguese.
- Black and White Editions: [Optional] Some movies get an additional release version in monochrome/black and white. This custom format matches some of the more common occurrences of these.
- No-RlsGroup: [Optional] Some indexers strip out the release group which could result in LQ groups being scored incorrectly. For example, a lot of EVO releases end up with a stripped group name. These releases would appear as "upgrades" and could end up getting a decent score after other CFs are scored.
- Obfuscated: [Optional] Use these only if you wish to avoid renamed releases.
- Retags: [Optional] Use this if you want to avoid retagged releases. Retagged releases often are not consistent with the quality of the original group's release.
- Scene: [Optional] Use this only if you want to avoid SCENE releases.
Miscellaneous UHD (Optional) - [Click to show/hide]
I recommend using the following Custom Formats
- For details on "Why" and a potential warning
please see the notes below.
x265 (no HDR/DV)over thex265 (HD)SDR (no WEBDL)over theSDR
| Custom Format | Score | Trash ID |
|---|---|---|
| SDR | -10000 | 9c38ebb7384dada637be8899efa68e6f |
| SDR (no WEBDL) |
-10000 | 25c12f78430a3a23413652cbd1d48d77 |
| x265 (no HDR/DV) |
-10000 | 839bea857ed2c0a8e084f3cbdbd65ecb |
Breakdown and Why
- SDR: This will prevent grabbing UHD/4k releases without HDR Formats.
-
SDR (no WEBDL): This will prevent grabbing UHD/4k Remux and Bluray encode releases without HDR Formats. - i.e., SDR WEB releases will still be allowed since 4K SDR WEB releases can often look better than the 1080p version due to the improved bitrate.
If you have also added SDR to your Radarr,
then one of them should be scored as0in your quality profile. -
x265 (no HDR/DV): This blocks 720/1080p (HD) releases that are encoded in x265, But it will allow x265 releases if they have HDR and/or DV
If you have also added x265 (HD) to your Radarr,
then one of them should be scored as0in your quality profile.
Movie Versions (Optional) - [Click to show/hide]
| Custom Format | Score | Trash ID |
|---|---|---|
| Hybrid | 100 | 0f12c086e289cf966fa5948eac571f44 |
| Remaster | 25 | 570bc9ebecd92723d2d21500f4be314c |
| 4K Remaster | 25 | eca37840c13c6ef2dd0262b141a5482f |
| Criterion Collection | 25 | e0c07d59beb37348e975a930d5e50319 |
| Masters of Cinema | 25 | 9d27d9d2181838f76dee150882bdc58c |
| Vinegar Syndrome | 25 | db9b4c4b53d312a3ca5f1378f6440fc9 |
| Special Edition | 125 | 957d0f44b592285f26449575e8b1167e |
| IMAX | 800 | eecf3a857724171f968a66cb5719e152 |
| IMAX Enhanced | 800 | 9f6cbff8cfe4ebbc1bde14c7b7bec0de |
IMAX Enhanced
IMAX Enhanced: Get More Picture Instead of Black Bars.
IMAX Enhanced exclusive expanded aspect ratio is 1:90:1, which offers up to 26% more picture for select sequences, meaning more of the action is visible on screen.
If you don't prefer IMAX Enhanced then don't add it or use a score of 0
Use the following main settings in your profile.
Make sure you don't check the BR-DISK.
Info
The order listed in the profile matters even if a quality is not checked, for example if you have a 1080p version but wanted the SD version, Radarr will reject all SD results because 1080p is listed higher than SD even though 1080p was not checked.
Qualities at the top of the list will appear first in manual searches.
- Qualities higher in the list are more preferred even if not checked.
- Qualities within the same group are equal.
- Only checked qualities are wanted.
This is why it's recommended to move the selected quality to the top of the list.
Workflow Logic - [Click to show/hide]
- When the WEB-2160p is released it will download the WEB-2160p. (streaming services)
- When the REMUX-2160p is released it will upgrade to the REMUX-2160p.
- The downloaded media will be upgraded to any of the added Custom Formats until a score of
10000.
So why such a ridiculously high Upgrade Until Custom and not a score of 500?
We're too lazy to calculate the maximum for every Quality Profile we provide, and we want it to upgrade to the highest possible score anyway to result in the highest possible quality release.
Custom Format Groups
The following custom format groups should be combined with the Quality Profiles above. Users will need to choose which options and custom formats they prefer.
Audio Formats
-
You have a hardware media player device and an audio setup that supports ALL HD Audio (TrueHD, DTS-X, DTS-HD, etc).
Apple TV doesn't passthrough HD-audio, If you use infuse, it's still limited!
Please checkI have an Apple TV -
You've chosen a profile that includes Audio Formats. You should use all the Audio formats with Remuxes/UHD Encodes.
- You should add ALL the Audio formats - don't leave any of them out!
- Audio transcoding has a low impact on your server. If your server can't handle audio transcoding, consider choosing another quality profile.
The reason that we score lossy Atmos higher than lossless DTS-HD MA is that we prefer having the object metadata (Atmos) over lossless audio.
Audio (Optional) - [Click to show/hide]
Why should I choose All Audio formats?
-
You have a hardware media player device and an audio setup that supports ALL HD Audio (TrueHD, DTS-X, DTS-HD, etc).
Apple TV doesn't passthrough HD-audio, If you use infuse, it's still limited!
Please checkI have an Apple TV -
You've chosen a profile that includes Audio Formats. You should use all the Audio formats with Remuxes/UHD Encodes.
- You should add ALL the Audio formats - don't leave any of them out!
- Audio transcoding has a low impact on your server. If your server can't handle audio transcoding, consider choosing another quality profile.
I have an Apple TV - [Click to show/hide]
- Passthrough: The preferred method if you have an audio setup (AVR/Soundbar). This mode sends the audio signals without any alteration or processing.
- Direct Play: The client natively supports the container, video, and audio streams. The Plex server sends the media file as-is to the client, using very little CPU power.
- Transcode: The client does not support the video and/or audio streams. The Plex server re-encodes the video, audio, or both into a compatible format. Transcoding video uses much CPU power, but transcoding audio uses little to moderate CPU power.
- Decodes: Decompresses the audio before sending it to your AVR/Soundbar.
partial used source: Infuse FAQ
Am I losing any quality by using LPCM? - [Click to show/hide]
- No. Since LPCM is a lossless format, using it will result in no loss of quality. What your ears hear will be exactly the same. The only difference is your receiver will recognize the audio stream as PCM instead of Dolby/DTS.
- LPCM will discard object and spatial metadata. (TrueHD Atmos, DTS-X)
source: Infuse FAQ
Should I block certain audio formats because something in my setup doesn't support it? - [Click to show/hide]
Suppose you have chosen a profile that includes Audio Formats. In that case, lowering the scores or blocking certain audio formats is somewhat pointless since 95% of the Remuxes and UHD Encodes provide HD audio formats such as TrueHD Atmos, TrueHD, and DTS-X.
So you have two options.
- Choose another quality profile that doesn't include audio formats, such as
HD Bluray + WEBor2160p WEB-DL. - Accept the limitations of your audio setup (AVR/Soundbar) and/or your hardware media player device.
| Custom Format | Score | Trash ID |
|---|---|---|
| TrueHD ATMOS | 5000 | 496f355514737f7d83bf7aa4d24f8169 |
| DTS X | 4500 | 2f22d89048b01681dde8afe203bf2e95 |
| ATMOS (undefined) | 3000 | 417804f7f2c4308c1f4c5d380d4c4475 |
| DD+ ATMOS | 3000 | 1af239278386be2919e1bcee0bde047e |
| TrueHD | 2750 | 3cafb66171b47f226146a0770576870f |
| DTS-HD MA | 2500 | dcf3ec6938fa32445f590a4da84256cd |
| FLAC | 2250 | a570d4a0e56a2874b64e5bfa55202a1b |
| PCM | 2250 | e7c2fcae07cbada050a0af3357491d7b |
| DTS-HD HRA | 2000 | 8e109e50e0a0b83a5098b056e13bf6db |
| DD+ | 1750 | 185f1dd7264c4562b9022d963ac37424 |
| DTS-ES | 1500 | f9f847ac70a0af62ea4a08280b859636 |
| DTS | 1250 | 1c1a4c5e823891c75bc50380a6866f73 |
| AAC | 1000 | 240770601cc226190c367ef59aba7463 |
| DD | 750 | c2998bd0d90ed5621d8df281e839436e |
HDR Formats
- You have a 4K TV and a hardware media player device (such as Roku, Apple TV, Shield, SmartTV App, etc.) that supports several HDR formats (such as Dolby Vision, HDR10, HDR10+, etc.).
HDR Formats - [Click to show/hide]
HDR
All users with HDR-capable equipment should add the HDR custom format.
This is a catch-all custom format for all HDR-related formats, including those with HDR10 or HDR10+ fallback capabilities, such as DV HDR10 or DV HDR10+.
DV Boost
If you prefer Dolby Vision and have compatible equipment, add the DV Boost custom format. This custom format prioritizes releases containing Dolby Vision over standard HDR releases.
This custom format accepts DV Profile 5 and also upgrades from DV/HDR10/HDR10+ to DV HDR10 or DV HDR10+.
HDR10+ Boost
If you prefer HDR10+ releases and have compatible equipment, add the HDR10+ Boost custom format. This custom format prioritizes releases containing HDR10+ over standard HDR releases.
This custom format also boosts DV HDR10+ releases if you prefer them over DV HDR10.
If you prefer both Dolby Vision and HDR10+, add both boost custom formats!
DV (w/o HDR fallback)
If NOT every device accessing your media server supports Dolby Vision, add the DV (w/o HDR fallback) custom format to ensure maximum compatibility with your setup. This prevents playback issues on devices that don't fully support Dolby Vision.
This also applies to Dolby Vision releases without HDR10 fallback (Profile 5).
| Custom Format | Score | Trash ID |
|---|---|---|
| HDR | 500 | 493b6d1dbec3c3364c59d7607f7e3405 |
| DV Boost | 1000 | b337d6812e06c200ec9a2d3cfa9d20a7 |
| HDR10+ Boost | 100 | caa37d0df9c348912df1fb1d88f9273a |
| DV (w/o HDR fallback) | -10000 | 923b6abef9b17f937fab56cfcf89e1f1 |
Why am I getting purple or green colors? - [Click to show/hide]
Why am I getting purple or green colors?
There are several possible reasons why your TV would show purple or green colors when playing Dolby Vision content.
-
Unsupported Hardware: Your TV or hardware media player device (Roku, Apple TV, etc) doesn't support Dolby Vision or your hardware media player device doesn't support all the Dolby Vision Profiles. As a result, the device might struggle to produce accurate colors, leading to a purple or green tint.
-
Incorrect Display Settings: Dolby Vision content often requires specific settings to be enabled on your TV or display device in order to deliver the intended visual experience. If these settings are not configured properly, it can result in the device showing distorted colors (including purple or green hues).
-
HDMI Compatibility Issues: Sometimes, HDMI cables or ports may not be fully compatible with Dolby Vision. If the media player device is not recognizing the Dolby Vision signal properly, it may fail to process the content correctly, resulting in abnormal color rendering.
To resolve the purple or green color issues when playing Dolby Vision content, you can try the following troubleshooting steps:
- Ensure your TV or hardware media player device is Dolby Vision compatible and up-to-date with the latest firmware.
- Verify that your TV or display device is set up correctly and has the necessary Dolby Vision settings enabled.
- Check the HDMI cables and ensure they can transmit Dolby Vision signals.
Dolby Vision Profiles - [Click to show/hide]
Dolby Vision Profiles
- Profile 5 (1) - This is what comes with WEB-DL Dolby Vision releases without HDR10 fallback.
(Incompatible devices will playback with blown out pinks and greens) - Profile 7 (2) - This is what comes with UHD Bluray Remuxes and UHD BluRay releases.
These files will play on an Nvidia Shield Pro (2019), but on most other players will revert to the HDR10 fallback. - Profile 8 (3) - This is what comes with (Hybrid) WEB-DL (HULU), Hybrid UHD Remux, and UHD BluRay releases (all of which have HDR10 fallback).
This works with several mainstream media players.
Apple TV Dolby Vision Limitations - [Click to show/hide]
Plex for Apple TV is only capable of playing Dolby Vision Profiles 5 and 8 correctly if CMv2.9 is being used.
Infuse 7.7.2+ offers expanded support for Dolby Vision Profile 8, including files containing CMv4.0 metadata, samples that were previously playing with a black screen, falling back to HDR10, or various other playback issues. SOURCE
The Dolby Vision Profile and Version of a media file cannot be determined by automation software before downloading it, so when you are using an Apple TV, with or without Infuse, it will always be hit or miss whether the content is compatible or not.
Additionally, it is uncertain whether the Dolby Vision layer will play, fall back to HDR10, or result in a black screen.
- (1) PLEX for Apple TV and Plex with Infuse will only play profile 5 correctly if CMv2.9 is used.
- (2) Neither Infuse nor PLEX for Apple TV will deliver real Dolby Vision with Profile 7.
- (3) PLEX for Apple TV will only play profile 8 correctly if CMv2.9 is used. However, we have also received reports that in some cases, it will fall back to HDR10, or you may encounter a black screen.
To prevent your TV from incorrectly indicating that it is playing DV follow the steps provided by an Infuse user:
“With Infuse ensure you set the Extended Dolby Vision settings to Limited (prefer accuracy), convert P8 to P5 (when possible), and play other P8 as HDR (output will switch to either DoVi or HDR depending on the video)”
Dolby Vision Versions - CMv2.9 and CMv4.0 - [Click to show/hide]
There are two versions of Dolby Vision, namely CMv2.9 and CMv4.0. CMv4.0 uses an improved algorithm and a superior tone curve, allowing for better mapping and more controls during the Dolby Vision trim pass process.
More info about the different Dolby Vision Versions: Dolby Vision Versions - CMv2.9 vs. CMv4.0
FAQ & INFO
Proper and Repacks
Proper and Repacks - [Click to show/hide]
We also suggest that you change the Propers and Repacks settings in Radarr
Media Management => File Management to Do Not Prefer and use the Repack/Proper Custom Format.
This way you make sure the Custom Format preferences will be used instead.
How Does Custom Format Scoring Work?
How Does Custom Format Scoring Work? - [Click to show/hide]
Let’s say you have three custom formats, A, B and C. Scored as:
A: 10
B: 20
C: 30
Then, let’s say you have three releases, X, Y and Z. They happen to match your custom formats as follows:
X matches A
Y matches B and C
Z matches A and C
Total custom format scores would therefore be:
X: 10 (matches A)
Y: 50 (matches B and C)
Z: 40 (matches A and C)
Quality is the first check. If all three of our example releases here are the same quality - eg, WEBDL-1080p, then we move on to the next check which is custom format score. In the example above, Y would be chosen as it has the highest cumulative custom format score.
Custom Formats to avoid certain releases
How to use a Custom Format to avoid certain releases? - [Click to show/hide]
For Custom Formats you want to avoid, set it to something really low like -10000 and not something like -10.
When you add your preferred Custom Format and set it to something like +10, it's possible that, for example, the BR-DISK will be downloaded - (-10)+(+10)=0 - if your Minimum Custom Format Score is set at 0.
Releases you should avoid
This is a must-have for every Quality Profile you use in our opinion. All these Custom Formats make sure you don't get low-quality releases.
Unwanted - [Click to show/hide]
| Custom Format | Score | Trash ID |
|---|---|---|
| BR-DISK | -10000 | ed38b889b31be83fda192888e2286d83 |
| Generated Dynamic HDR | -10000 | e6886871085226c3da1830830146846c |
| LQ | -10000 | 90a6f9a284dff5103f6346090e6280c8 |
| LQ (Release Title) | -10000 | e204b80c87be9497a8a6eaff48f72905 |
| x265 (HD) |
-10000 | dc98083864ea246d05a42df0d05f81cc |
| 3D | -10000 | b8cd450cbfa689c0259a01d9e29ba3d6 |
| Extras | -10000 | 0a3f082873eb454bde444150b70253cc |
| Sing-Along Versions | -10000 | 712d74cd88bceb883ee32f773656b1f5 |
| AV1 | -10000 | cae4ca30163749b891686f95532519bd |
Breakdown and Why
- BR-DISK : This is a custom format to help Radarr recognize & ignore BR-DISK (ISO's and Blu-ray folder structure) in addition to the standard BR-DISK quality.
- Generated Dynamic HDR : A collection of groups who are known to generate their own dynamic HDR metadata - Dolby Vision and/or HDR10+.
- LQ: A collection of known low-quality groups that are often banned from the top trackers due to their releases' lack of quality or other reasons.
- LQ (Release Title): A collection of terms seen in the titles of low-quality releases that are not captured by using a release group name.
-
x265 (HD): This blocks 720/1080p (HD) releases that are encoded in x265.
If you have also added x265 (no HDR/DV) to your Radarr,
then one of them should be scored as0in your quality profile. -
3D: Is 3D still a thing for home use ?
- Extras: Blocks releases that only contain extras
- Sing-Along Versions: Blocks releases that contain hardcoded sing-along lyrics for musical sections
-
AV1: This blocks all releases encoded in AV1.
AV1
AV1 encodes are currently targeting small file sizes, rather than good visual quality.
- This is a new codec and you need modern devices that support it.
- We also had reports of playback/transcoding issues.
- No main group is actually using it (yet).
- It's better to ignore this new codec to prevent compatibility issues
Custom Formats with a score of 0
What do Custom Formats with a score of 0 do? - [Click to show/hide]
All Custom Formats with a score of 0 are purely informational and don't do anything.
Minimum Custom Format Score
Minimum Custom Format Score - [Click to show/hide]
Some people suggest not to use negative scores for your Custom Formats and set this option to a higher score than 0.
The reason why we don't prefer/use this is because you could limit yourself when some new groups or whatever will be released.
Also, it makes it much more clear what you prefer and what you want to avoid.
Audio Channels
Audio Channels - [Click to show/hide]
Elsewhere in the guide, you will find a separate group of custom formats called Audio Channels. These will match the number of audio channels in a release, for example, 2.0 (stereo) or 5.1/7.1 (surround sound). We wouldn't add the audio channels Custom Formats as you could limit yourself in the amount of releases you're able to get. Only use them if you have a specific need for them.
Using this with any kind of Remux Quality Profile is useless, in our opinion, being that 99% of all Remuxes are multi-audio anyway. You can get better scores just by using the Audio Formats Custom Formats.
Avoid using the x264/x265 Custom Format
Avoid using the x264/x265 Custom Format - [Click to show/hide]
Avoid using the x264/x265 Custom Format with a score if possible, it's smarter to use the x265 (HD) Custom Format.
Something like 95% of video files are x264 and have much better direct play support. If you have more than a of couple users, you will notice much more transcoding.
Use x265 only for 4k releases and the x265 (HD) makes sure you still get the x265 releases.
Why am I getting purple or green colors
Why am I getting purple or green colors? - [Click to show/hide]
Why am I getting purple or green colors?
There are several possible reasons why your TV would show purple or green colors when playing Dolby Vision content.
-
Unsupported Hardware: Your TV or hardware media player device (Roku, Apple TV, etc) doesn't support Dolby Vision or your hardware media player device doesn't support all the Dolby Vision Profiles. As a result, the device might struggle to produce accurate colors, leading to a purple or green tint.
-
Incorrect Display Settings: Dolby Vision content often requires specific settings to be enabled on your TV or display device in order to deliver the intended visual experience. If these settings are not configured properly, it can result in the device showing distorted colors (including purple or green hues).
-
HDMI Compatibility Issues: Sometimes, HDMI cables or ports may not be fully compatible with Dolby Vision. If the media player device is not recognizing the Dolby Vision signal properly, it may fail to process the content correctly, resulting in abnormal color rendering.
To resolve the purple or green color issues when playing Dolby Vision content, you can try the following troubleshooting steps:
- Ensure your TV or hardware media player device is Dolby Vision compatible and up-to-date with the latest firmware.
- Verify that your TV or display device is set up correctly and has the necessary Dolby Vision settings enabled.
- Check the HDMI cables and ensure they can transmit Dolby Vision signals.
Dolby Vision Profiles
Dolby Vision Profiles - [Click to show/hide]
Dolby Vision Profiles
- Profile 5 (1) - This is what comes with WEB-DL Dolby Vision releases without HDR10 fallback.
(Incompatible devices will playback with blown out pinks and greens) - Profile 7 (2) - This is what comes with UHD Bluray Remuxes and UHD BluRay releases.
These files will play on an Nvidia Shield Pro (2019), but on most other players will revert to the HDR10 fallback. - Profile 8 (3) - This is what comes with (Hybrid) WEB-DL (HULU), Hybrid UHD Remux, and UHD BluRay releases (all of which have HDR10 fallback).
This works with several mainstream media players.
Apple TV Dolby Vision Limitations - [Click to show/hide]
Plex for Apple TV is only capable of playing Dolby Vision Profiles 5 and 8 correctly if CMv2.9 is being used.
Infuse 7.7.2+ offers expanded support for Dolby Vision Profile 8, including files containing CMv4.0 metadata, samples that were previously playing with a black screen, falling back to HDR10, or various other playback issues. SOURCE
The Dolby Vision Profile and Version of a media file cannot be determined by automation software before downloading it, so when you are using an Apple TV, with or without Infuse, it will always be hit or miss whether the content is compatible or not.
Additionally, it is uncertain whether the Dolby Vision layer will play, fall back to HDR10, or result in a black screen.
- (1) PLEX for Apple TV and Plex with Infuse will only play profile 5 correctly if CMv2.9 is used.
- (2) Neither Infuse nor PLEX for Apple TV will deliver real Dolby Vision with Profile 7.
- (3) PLEX for Apple TV will only play profile 8 correctly if CMv2.9 is used. However, we have also received reports that in some cases, it will fall back to HDR10, or you may encounter a black screen.
To prevent your TV from incorrectly indicating that it is playing DV follow the steps provided by an Infuse user:
“With Infuse ensure you set the Extended Dolby Vision settings to Limited (prefer accuracy), convert P8 to P5 (when possible), and play other P8 as HDR (output will switch to either DoVi or HDR depending on the video)”
Dolby Vision Versions - CMv2.9 and CMv4.0 - [Click to show/hide]
There are two versions of Dolby Vision, namely CMv2.9 and CMv4.0. CMv4.0 uses an improved algorithm and a superior tone curve, allowing for better mapping and more controls during the Dolby Vision trim pass process.
More info about the different Dolby Vision Versions: Dolby Vision Versions - CMv2.9 vs. CMv4.0
Thanks
Special thanks to everyone who helped with the testing and creation of these Custom Formats.
Questions or Suggestions?











